
ReVolt – Technical Q&A
ReVolt is cleaning up Hollywood's emission problems today and next will address construction sites, emergency response and events with portable DC power
Dear vicorpower.com users:
In an effort to improve the Vicor website, we will be conducting maintenance on the site Dec. 29th between 11:30 am and 2pm am EST.
Certain parts of the site may not be available during this time, specifically product pages and family matrices.
We apologize for any inconvenience and thank you for your patience.
– Vicor Web Team
By Joe Ares, Senior Principal FAE
Finding DC-DC converters with ultra-wide voltage inputs (>5:1 VIN to VOUT ratio) can present a challenge. Some applications, particularly railway and hold-up power supplies, require input voltage ranges that extend well beyond what most DC-DC converters can accept. DC-DC converters that can cover the ultra-wide input range often have several significant drawbacks. Ultra-wide input DC-DC converters require MOSFETs rated for higher voltages, which have inherently higher resistance and will dissipate much more power when the converter is running at low input voltages and higher input currents. The result is a lower current rating for the DC-DC converter which results in lower power density and ultimately a higher cost per watt.
When a single wide-input-range DC-DC converter results in unacceptable performance and cost, a combination of two or more DC-DC converters with overlapping input voltage ranges may be an effective alternative. Combinations of DC-DC converters with narrower but complementary input voltage ranges will typically operate at higher efficiencies and higher power densities allowing the total design to be smaller, more efficient and less costly than a single-converter solution.
Figure 1 is an example block diagram of a Vicor 9 – 50VIN DCM™ converter paired with a 43 – 154VIN DCM converter to create an ultra-wide-input DC-DC converter with an input voltage range of 9 – 154V. Because both the 9 – 50VIN and the 43 – 154VIN DCM converters are extremely power dense, a combination of the two provides a solution that has a smaller footprint than a single half-brick converter with a similar input voltage range.
Figure 1: Block diagram of ultra-wide-input power supply.
In addition to the advantage of board space savings, consider the power and efficiency improvements of using two complementary DCM™ products. A competing off-the-shelf half-brick solution with a 12 – 155VIN range is capable of providing only 100W at 12V with peak efficiency of 85%. In contrast, the two-DCM converter solution delivers a 9 – 154VIN range and is capable of providing 160W at 12V with peak efficiency of 91.5%.
Table 1: Comparing one vs. two DC-DC converters.
Another application that can benefit from using overlapping DCMs is an ultra-wide-range power supply requiring hold up. Instead of a single wide-input-range discrete-converter approach, which is bulky and low-efficiency (70 – 75%), a three-DCM solution offers significantly better efficiency and a small form-factor.
Take, for example, a 400V input with a large hold-up capacitor and a 48V output. Three converters (a 16 – 50VIN, a 43 – 150VIN, and a 120 – 420VIN DCM) will allow the hold-up capacitor to discharge down as far as 16V and still provide 48V to the load. During normal operation, the 120 – 420VIN DCM will supply the load current while the 16 – 50VIN and 43 – 154VIN DCMs will be disabled. But during loss of input power, the hold-up capacitor will supply power to each of the high-efficiency (85 – 90%) DCMs in succession as it discharges.
Figure 2: Three Vicor DC-DC converters.
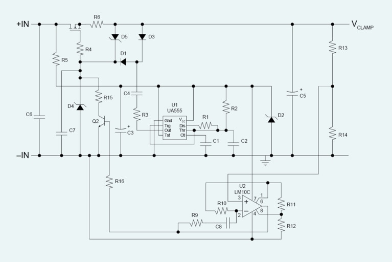
In order to prevent the input voltage from damaging the low-voltage DCM™, a voltage-clamping circuit is required (reference Figure 3). [More information about this circuit can be found in application note AN:214 Meeting Transient Specifications for Electrical Systems in Military Vehicles]. This reference circuit will clamp the voltage to a level below the maximum operating voltage of the low-voltage DCM and above the minimum operating voltage of the high-voltage DCM.
Figure 3: Example of a voltage‑clamping circuit.
In the case of the hold-up power application, the two lower input voltage DCMs will each require their own voltage clamp circuit and the enable circuit will require three comparators instead of two.
To reduce no-load power consumption and power dissipation in the voltage-clamp circuit MOSFET it is necessary to use circuitry to enable the DCMs separately based on the input voltage. This circuitry can be as simple as comparators with internal references (see Figure 4), or as complex as a circuit with a microcontroller. Enabling and disabling of the DCMs must be accomplished in the overlap range, which is 43 – 50V (Figure 1). The 43 – 154VIN DCM is enabled when the input voltage is above 44V and the 9 – 50VIN DCM must be disabled before the voltage clamp circuit is active. In this example the clamp voltage is 49V; as a result, the 9 – 50VIN DCM should be disabled when the input voltage is above 46.5V.
In designing the system ensure that the disable voltage level is not set higher than the voltage clamp level, after accounting for component tolerances. In addition, the MOSFET in the clamp circuit should be adequately sized to handle the voltage drop across the MOSFET (VIN_MAX – VCLAMP), the current through the MOSFET, and the quiescent current of the disabled 9 – 50VIN DCM.
Figure 4: Example of an enable logic circuit image.
There are a few more considerations when using this approach. Depending on the input voltage slew rate and the enable control method used, there may be a short period of time between disable of the low-voltage DCM™ and enable of the high-voltage DCM. The output capacitors of both the 9 – 50VIN and the 43 – 154VIN DCMs must be sized correctly in order to supply the appropriate load current during this brief period. In addition, it is important to have 100ms between disabling a DCM and re-enabling the same DCM to guarantee a predictable soft start. To optimize performance, the input voltage should monotonically rise or decay through the overlap region. Finally, if there is a voltage range where both DCMs are enabled, trim the voltage higher on whichever of the DCMs will be providing the load current during this region of operation.
In applications that require ultra-wide-voltage input ranges, using a single DC-DC converter often forces a power system designer to accept significant reductions in available power, power density and system efficiency, while increasing overall system cost. Leveraging the efficiency, power density, ease-of-use and wide variety of Vicor DCM DC-DC converters, it is possible to create a smaller, more efficient and potentially less costly solutions.
AN:214 Meeting Transient Specifications for Electrical Systems in Military Vehicles
ReVolt – Technical Q&A
ReVolt is cleaning up Hollywood's emission problems today and next will address construction sites, emergency response and events with portable DC power
How ReVolt leverages Vicor technology for carbon-neutral film production
Vicor’s power converters to provide clean, mobile, and always-on electricity
Helping Hollywood fulfill its green ambitions
ReVolt is the cleaner, greener solution to the massive fossil fuel burning generators used on movie sets today. Learn how Vicor is helping ReVolt
16th Asia Power Technology Development Forum 2025
Vicor presented high-density DC–DC power modules maximize ATE throughput








